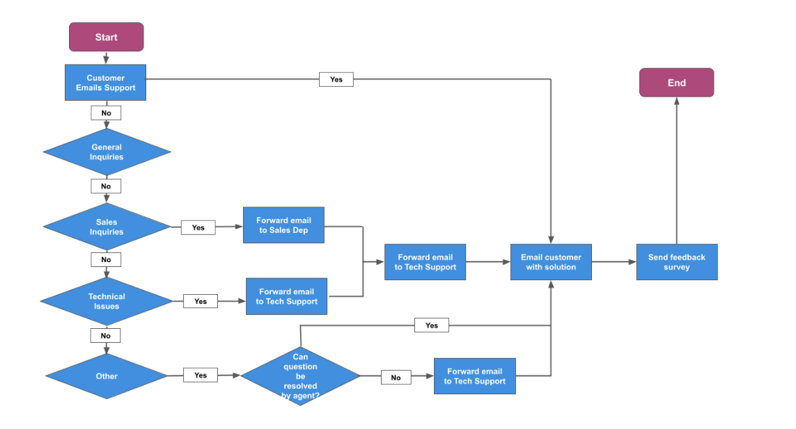
Flow chart, mau bikin bot telegram tapi gak bisa jelasinya?

Ketika ada konsumen datang mereka menghabiskan lebih banyak waktu hanya untuk menjelaskan program / proyek yang ingin mereka buat. Habis banyak waktu hanya untuk memberikan penjelasan, semakin sulit mereka menjelaskan semakin lama developer bisa memahami apa tujuan dan keinginanya.
Belum lagi, nanti setelah selesai menjelaskan malah harga penawaran yang di beri developer terlalu mahal. Akhirnya negosiasi gagal, konsumen tentu mencari jasa lain untuk mengabulkan keingiannya. Dan harus jelasin lagi dari awal sampai akhir, sudah berapa banyak waktu yang di habiskan untuk hal ini?
Daripada menghabiskan banyak waktu ada baiknya di siapkan terlebih dahulu kisi-kisi sebuah gambaran mengenai program yang akan di buat. Buka Google Docs, atau buat di blogger atau tulis aja di sebuah channel telegram, intinya konten terkait harus menampilkan sebagian besar dari proyek yang akan dibuat.
Tuliskan :
- Tujuan atau kegunaan dari proyek yang akan di buat, mau di pakai apa kebutuhan utama nya.
- Fitur apa saja yang di butuhkan, misalnya sebuah fitur cek saldo atau fitur profile.
- Gambar desain dan mockup tampilan proyek akan seperti apa?
- Kalau membuat bot telegram, jenis perintah nya apa saja dan terkait dengan fitur apa saja?
- Kalau mau ada fitur spesial berikan itu di dapat dari layanan mana saja, wajib ada rest API.
Kalau mau mengklonik bot lain dan gak mau ambil pusing, rekam layar dan buka bot lain tersebut klik satu-per satu fitur menu yang ada sambil di jelaskan ( dubbing ). Kamu harus melakukan aksi itu, misalnya bot orang tersebut menjual produk maka harus beli produknya untuk melihat seperti apa tampilan program.
Kalau di sana ada fitur deposit kamu harus deposit juga, lakukan untuk fitur yang ada di bot terkait. Intinya kamu harus menjelaskan dari A - Z, jangan lupa bot terkait yang mamu di kloning atau di bikin proyek bisa di jadikan sebagai contoh jadi / demo nya.
Setelah chartflow jadi, silaka kirim proposal chartflow tersebut ke saya di username telegram @Ryanx, begitu saya baca akan kelihatan seberapa kompleks dan rumit program nya. Dan membantu mempercepat pemahanan, jadi waktu untuk mempelajari permintaan tidak akan terlalu lama, mungkin di butuhkan hanya 30 menit untuk mencoba prototype atau memahami baru di kasih penawarna harga.
Di saranakan membaca Jenis jasa yang di tawarkan oleh Netzku sebelum membuat keputusan sebuah workflow. Agar apa yang kamu inginkan tidak bersimpangan dengan layanan yang di tawarkan.
Saya punya pengalaman selama 5 Tahun dalam jasa bidang bot telegram. Kebanyakan konsumen kesulitan menjelaskan apa yang mereka mau, dan hanya memberikan contoh atau konteks kasarnya. Saya jadi meluangkan waktu hanya untuk mempelajari apa yang mereka mau, bahkan terkadang melakukan prototyping. Terkadang takut jika mereka gagal order, berubah fikiran, atau tidak melanjutkan pesanan.
Kita udah capek-capek mempelajari malah mereka tidak order, dapat angin doang. Itu sebabnya workflow sanagt berharga sekali, dengan ini proses bisa lebih cepat dan lebih mudah. Waktu yang di habiskan jauh lebih sedikit, manfaatkan waktu sebaik-baiknya.
Keuntungan apabila kita udah punya workflow bisa di lepar ke banyak penyedia jasa. Kalau se-andainya gak cocok di salah satu penyedia jasa, pilih jasa lain dan kirim proposal lihat dia kasih harga murah atau mahal, kalau sepakat ambil kalau tidak bisa cari jasa lain.
Bot telegram memang tampak menarik dan simple, ketika melihat bot orang lain seolah kita ingin memiliki. Tapi sangat jarang pemilik bot telegram punya misi yang jelas mengenai pembuatan program terkait. Bot telegram itu mengonsumsi biaya, mau sewa di netzku atau mau bot sendiri tetap saja butuh di bayar.
Bot telegram berjalan di sisi server bukan di telegram itu sendiri. Telegram hanya sebuah platform, dan mereka hanya menawarkan akun. Program nya ini yang harus di jalankan di sebuah server, mau bikin server sendiri pun tetap bayar. Misalnya PC / Laptop kamu jadikan sebagai server bot? Bayar listrik, bayar paket data, tentu saja itu tidak bisa di hilangkan.
Jika prospek bot telegram yang akan di buat nggak jelas, lebih baik di batalkan saja. Seharusnya prospek bot yang akan di buat bisa menghasilkan benefit keuntungan yang dapat di nilai dengan uang, kecuali perusahaan ( mereka berbeda dengan pengguna individu ).
Bot yang tidak punya prospek bagus, lebih cepat di tinggalkan. Padahal, waktu yang di butuhkan untuk mengembangkan dari NOL sampai jadi butuh berhari-hari. Kamu mungkin menikmati jasa cepat selesai, 3 hari udah jadi. Kok bisa? Karena kami sudah berpengalaman mengghabiskan banyak waktu untuk mempelajari sektor telegram bot.
Harapanya dengan menghabiskan banyak waktu tersebut bisa di perjual belikan jasanya. Motifnya kan uang, bukan yang lain. Kalau kami tidak mendapatkan benefit/keuntungan dari jasa ini, untuk apa juga menghabiskan waktu belasan jam setiap hari hanya untuk mempelajari program bot telegram dan coding.
Bahkan konsumen sebelumnya, banyak yang meninggalkan proyek mereka. Padahal sudah spending habis uang banyak buat bikin aplikasi tersebut, karena tidak profit mereka tinggalkan. Di drive kami ada lebih dari 300 project bot yang di tinggalkan oleh pemiliknya periode 2021-2025. Sebagian project memang sudah usang tidak relevan untuk tahun sekarang.
Be a smart buyer, jangan mengorbankan waktu untuk membuat program yang tidak jelas. Buat program yang bermanfaat, bahkan kalau tidak menghasilkan uang setidaknya bisa mempermudah pekerjaan dan meng-effisienkan waktu. Buatlah workflow kamu sendiri, berikan pada kami untuk di lihat dan di pelajari cara kerja nya tanpa menghabiskan waktu untuk riset.
Bahkan jika kami tidak bisa membuat, kamu bisa mencari jasa penyedia lain tanpa perlu repot menjelaskan ulang. Do at your own risk, and Do It YourSelf.



